RDC1-0034 V2 Stereo, Дифференциальный, высокопроизводительный предварительный усилитель. 2 x OPA1632
Изображения служат только для ознакомления,
см. техническую документацию
см. техническую документацию
Номенклатурный номер
9001026102
Артикул
RDC1-0034 V2 Stereo
Бренд
Вес, г
19
Схема RDC1-0034v2
pdf, 33 КБ
Все документы
116 шт. со склада г.Москва
1 160 руб.
840 руб.
от 2 шт. —
800 руб.
1 шт.
на сумму 840 руб.
Плати частями
от 0 руб. × 4 платежа
от 0 руб. × 4 платежа
Описание
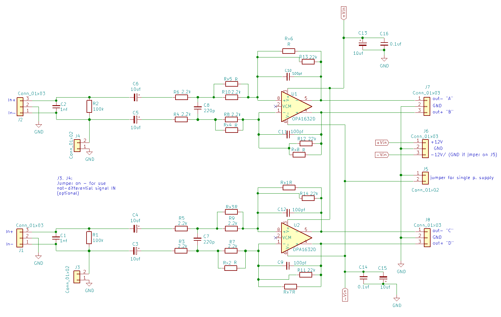
RDC1-0034 v2 Stereo - Двухканальный, полностью дифференциальный предварительный усилитель НЧ, обеспечивающий высочайшее качество звука с очень низким уровнем шума. Операционные усилители, установленные в этот модуль - OPA1632D, работают в широком диапазоне частот вплоть до 180 МГц, имеют высокую скорость нарастания сигнала - 50 В/мкс и обладают исключительно низкими искажениями - 0,000023%, с максимальным отношением сигнал-шум и широким динамическим диапазоном. Дифференциальные вход и выход уменьшают гармоники четного порядка и минимизирует шумовые помехи.
В данном модуле (замещающем собой пару RDC1-0034a но суммарно меньшим по размеру) применены более широкие возможности коммутации питания и настройки коэффициента усиления. На плате, простыми перемычками, предусмотрено переключение режима питания в зависимости от источника (одно- или двухполярное) и включение режима несимметричного источника сигнала. Штатно применены высокоточные MELF резисторы Vishay, задающие коэффициент усиления. Остальные компоненты не хуже 1% точности для резисторов, и NP0 / X7r диэлектрика для SMD конденсаторов. Дополнительно, на плате есть посадочные места для выводных резисторов для настройки коэффициента усиления (под ваши требования), и обеспечена более легкая возможность твика / замены разделительных конденсаторов на более аудиофильские.
Коэффициент нелинейных искажений THD + N @ 1 kHz…... - 0.000022%
Коэффициент подавления синфазного сигнала…………….............… - 90дБ
Скорость нарастания выходного сигнала …………………................ 50В/мкс
Выходной ток……………………………………………………………....................... 85мА
Рекомендованное напряжение питания:
Однополярное (перемычка J5 установлена):…....….…...... +12В
Допустимое напряжение питания (однополярное) :...+5…+15В
Двухполярное :…………………….........….…..…..........… ±2.5….±15В
Размеры платы: 59 х 42 мм
Расстояние между центрами крепежных отверстий :52 х 35 мм
Конденсаторы С3-С6 не показаны. Режимы конфигурации входов и режимы питания можно комбинировать.
В данном модуле (замещающем собой пару RDC1-0034a но суммарно меньшим по размеру) применены более широкие возможности коммутации питания и настройки коэффициента усиления. На плате, простыми перемычками, предусмотрено переключение режима питания в зависимости от источника (одно- или двухполярное) и включение режима несимметричного источника сигнала. Штатно применены высокоточные MELF резисторы Vishay, задающие коэффициент усиления. Остальные компоненты не хуже 1% точности для резисторов, и NP0 / X7r диэлектрика для SMD конденсаторов. Дополнительно, на плате есть посадочные места для выводных резисторов для настройки коэффициента усиления (под ваши требования), и обеспечена более легкая возможность твика / замены разделительных конденсаторов на более аудиофильские.
Внимание:
С 01.02.2024г. внесены изменения:добавлены дополнительные 4х-контактные разъемы для более удобного подключения дифференциальных источников и потребителей на входах и выходах схемы, а также для унификации с другими модулями нашего производства ( контакты в комплект не входят)
- добавлены разделительные конденсаторы на выходах схемы (для отсечки DC составляющей) - это особенно актуально при использовании однополярного питания. (конденсаторы входят в комплект но не распаяны). При использовании качественного двухполярного источника конденсаторы можно заменить перемычками.
Технические характеристики:
Полоса воспроизводимых частот (ограничена ФНЧ)…....... - 1.6Гц…80кГцКоэффициент нелинейных искажений THD + N @ 1 kHz…... - 0.000022%
Коэффициент подавления синфазного сигнала…………….............… - 90дБ
Скорость нарастания выходного сигнала …………………................ 50В/мкс
Выходной ток……………………………………………………………....................... 85мА
Рекомендованное напряжение питания:
Однополярное (перемычка J5 установлена):…....….…...... +12В
Допустимое напряжение питания (однополярное) :...+5…+15В
Двухполярное :…………………….........….…..…..........… ±2.5….±15В
Размеры платы: 59 х 42 мм
Расстояние между центрами крепежных отверстий :52 х 35 мм
Принципиальная схема:
Монтажная схема балансного подключения:
Монтажная схема подключения несимметричных входов:
примечание к монтажным схемам:Конденсаторы С3-С6 не показаны. Режимы конфигурации входов и режимы питания можно комбинировать.
Технические параметры
| Вес, г | 19 |
Техническая документация
Схема RDC1-0034v2
pdf, 33 КБ
KiCAD проект RDC1-0034v2
zip, 107 КБ
Сроки доставки
Выберите регион, чтобы увидеть способы получения товара.








